昌都市生态环境局
为深入贯彻落实习近平生态文明思想,积极践行以人民为中心的发展理念,精准对接企业和群众生态领域的实际需求,我局于2025年12月15日组织召开服务企业和群众征求意见会,广泛收集本辖区内重点企业及群众对生态环保工作的意见建议。现就会议征集的意见建议整理汇总形成清单,并予以公示,主动接受社会的监督。我局将限期完成相关工作,并向有关单位、企业、个人回复。
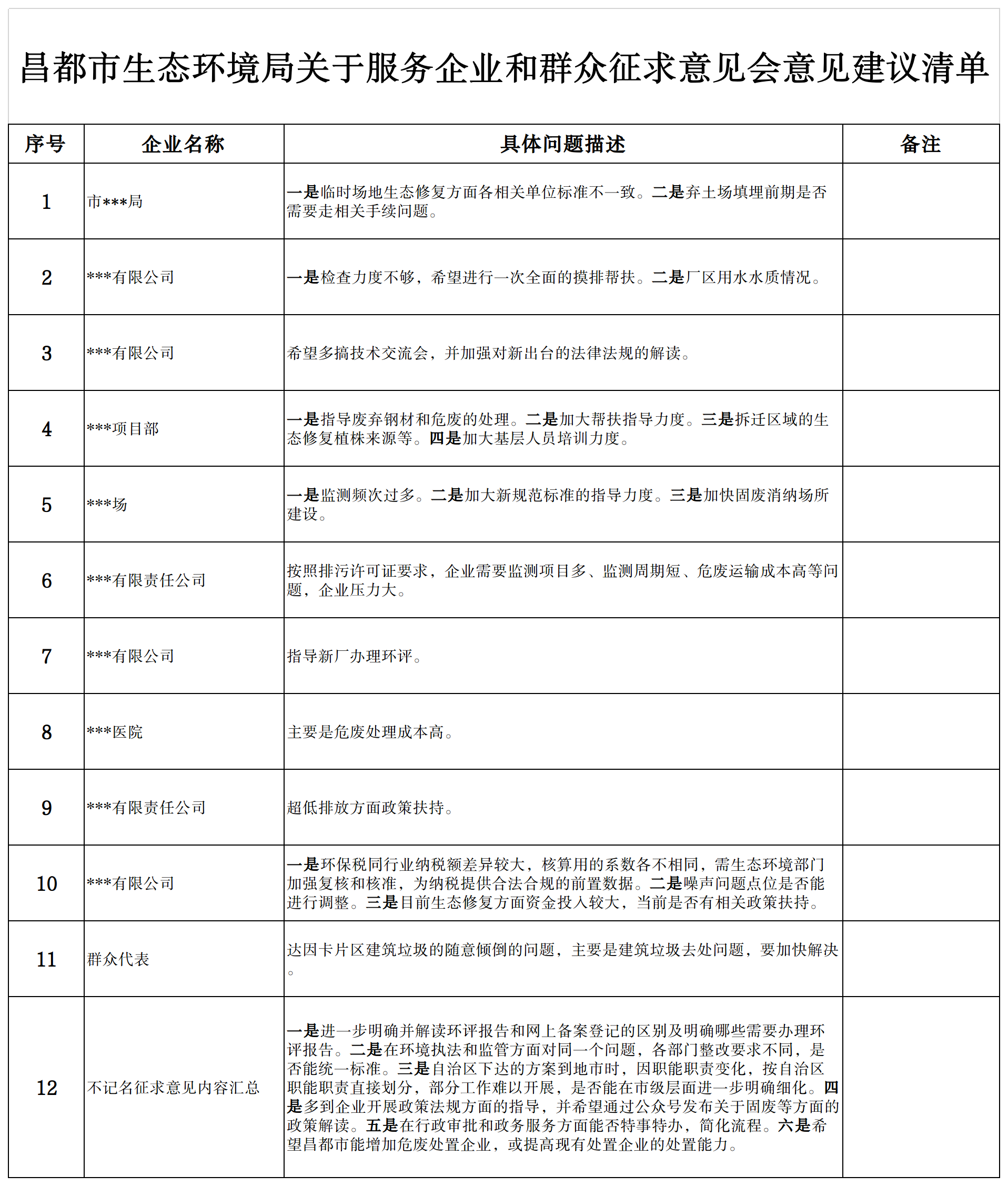
问题清单详见附件,如对意见建议清单有异议或需进一步反映问题,可通过以下方式与我们联系。
联系电话:0895-4848395。
西藏昌都市生态环境局
2025年12月15日
附件:昌都市生态环境局关于服务企业和群众征求意见会意见建议清单

主办:昌都市生态环境局 地址:昌都市卡若区城关镇达因卡达瓦路生态环境局
网站标识码:N000011990
藏ICP备13000004号-1
藏公网安备 54212102000004号
昌都市互联网违法和不良信息举报电话及邮箱:0895-4831144,cdwangxinban@163.com
昌都市生态环境局举报电话:0895-4822284 邮箱:cdhb4822284@163.com